10月14日,浙江大学基础医学院干细胞与再生医学中心张进课题组与清华大学药学院胡泽平课题组合作在Nature Metabolism上发表题为“Metabolic remodeling during early mouse embryo development”的文章。

该文章系统描绘了小鼠着床前胚胎发育过程中的代谢重塑过程,发现关键代谢物L-2-羟基戊二酸(L-2-hydroxyglutarate, L-2-HG)通过影响表观遗传修饰参与调节早期胚胎发育和细胞命运的分子机制。

图1 互为镜像异构体的D-2-HG与L-2-HG分别在肿瘤和早期胚胎发育两种截然不同的病理和生理条件下发挥作用。D-2-HG存在于具有IDH1/2突变的肿瘤细胞,而L-2-HG则存在于卵母细胞/早期胚胎。
代谢是生物体内能量物质和生物组成物质相互有序作用形成的信号网络,对于细胞的生命活动非常重要。哺乳动物早期胚胎发育过程,尤其是受精到着床期间的发育过程,伴随着细胞的分裂和增殖,以及基因调控网络和表观遗传重塑的急剧变化,细胞代谢在这个过程中也一定具有重要的作用[1]。目前人们对体外培养的多能干细胞(Pluripotent stem cells, PSCs) 的代谢调控有大量的研究[2-4],而早期胚胎的代谢研究由于可及样本有限且缺乏高灵敏度代谢组学技术的挑战,尚缺乏系统性的研究报道[5]。该文章通过代谢组学、转录组学分析等手段研究了小鼠二细胞胚胎和囊胚的代谢特征,并研究了重要差异代谢物L-2-羟基戊二酸( L-2-Hydroxyglutarate, L-2-HG)在早期胚胎发育过程中通过影响H3K4me3甲基化的擦除影响胚胎的发育的分子机制。
作者利用公共数据库分析了小鼠卵子、植入前胚胎以及植入后胚胎的转录组[6],构建了早期胚胎发育过程中的代谢基因调控网络 (图2),鉴定了调控代谢的发育基因及转录因子。研究发现随着胚胎发育,代谢调控网络复杂程度逐渐增加,以OxPhos为代表的代谢通路逐渐增强等特征。

图2 早期胚胎发育过程中的代谢基因调控网络。
同时,研究人员在此前开发的高灵敏度靶向代谢组学方法的基础上进一步优化代谢组学技术[7],由此鉴定了早期胚胎发育过程中代谢组的动态变化,比较了二细胞胚胎与囊胚的代谢特征。同时研究了体外二细胞样细胞(2C-like cell, 2CLC)与胚胎干细胞(embryonic stem cell, ESC)的代谢特征(图3a)。
研究发现,二细胞胚胎中富集甲硫氨酸、精胺/亚精胺和烟酰胺等代谢通路的代谢物,而囊胚中富集TCA循环和嘌呤代谢通路的代谢物。研究人员还发现,根据代谢特征,无论是二细胞胚胎还是囊胚,他们和2CLC或者ESC都有明显差别(图3b)。相对胚胎而言,2CLC与ESC的代谢特征相对接近。不过二细胞胚胎和2CLC也有相似点,谷胱甘肽(Glutathione, GSH)含量以及多胺类化合物等与氧化还原相关的代谢物含量都高,说明这两种细胞可能都处于更还原的状态。而囊胚和ESC中TCA通路的代谢物含量较多,这两种细胞处于更氧化的状态。与之相符,TCA通路的代谢物α-酮戊二酸在囊胚中比二细胞期胚胎更高;有趣的是,α-酮戊二酸的竞争性代谢物2-羟基戊二酸属于最明显的二细胞含量更高的差异代谢物之一(图3c)。文章接下来报道了2-羟基戊二酸对早期胚胎发育的影响。

图3 早期胚胎的少量细胞代谢组学流程与结果分析。
“天使”抑或“魔鬼”: 2-HG的两种镜像异构体分别存在于卵母细胞/早期胚胎和肿瘤细胞中。
2-羟基戊二酸主要有两种镜像异构体,L型与D型。D-2-HG作为“oncometabolite”已经在肿瘤细胞中有了相对深入的研究[8]。在胶质瘤和急性髓系白血病(Acute Myeloid Leukemia, AML)细胞中存在IDH1/2的突变,代谢产物D-2-HG含量增加。D-2-HG与L-2-HG在结构上都与α-KG相似,能够竞争性结合各种依赖α-KG的去甲基化酶,如TET和JMJC家族蛋白等。因此,IDH突变可通过D-2-HG显著抑制这些酶的活性,引发DNA和组蛋白甲基化异常,进而促进肿瘤进展[9, 10];D-2-HG还可以通过抑制脯氨酰羟化酶活性抑制血液细胞分化,促进急性髓系白血病的发生[11]。近期发现D-2-HG还可通过竞争性抑制m6A去甲基化酶FTO,抑制白血病细胞的有氧糖酵解[12]。这些研究都表明D-2-HG在肿瘤的发生和发展过程中起到重要作用。而L-2-HG则主要在生理条件下产生。比如,有报道表明T细胞在TCR激活和低氧条件下产生的L-2-HG会影响T细胞组蛋白和DNA 甲基化从而影响T细胞的分化,延长T细胞增殖、体内存续时间和增加对肿瘤细胞的杀伤功能[13]。小鼠睾丸中产生的L-2-HG也具有维持一定甲基化水平等正常生理功能的作用[14, 15]。这些研究说明在哺乳动物的正常生理条件,L-2-HG具有维持一定甲基化水平和正常生理功能的作用。
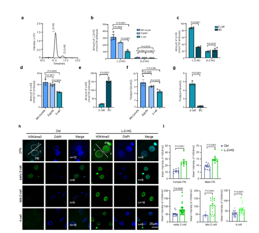
为了进一步研究哺乳动物早期胚胎发育中的2-HG, 研究团队首先鉴定了胚胎中检测到的是通常生理条件下存在的L-2-HG。接着研究团队发现卵母细胞中L-2-HG含量最高,绝对定量显示可以达到mM级别的浓度,这与具有IDH1/2突变的癌症细胞中的D-2-HG的浓度类似。随着受精后胚胎的发育,L-2-HG含量逐渐降低(图4)。早期胚胎体外培养过程中添加外源性L-2-HG会阻碍胚胎的发育。2-HG作为去甲基化酶的辅助因子α-KG的竞争性拮抗剂,可能参与受精后一系列组蛋白的去甲基化过程。研究团队发现如果阻止发育过程中L-2-HG水平的降低,将造成H3K4me3等组蛋白修饰擦除的阻滞。

图4 L-2-HG在卵母细胞中大量存在,且其在受精后下降可能参与了早期胚胎发育过程中的组蛋白甲基化擦除的调控。
此外,文章还报道了一种可以清除L-2-HG的L-2-羟基戊二酸脱氢酶(L2hgdh)在二细胞胚胎后期表达量急剧上升。通过siRNA敲低L2hgdh的表达,可以造成L-2-HG水平上升,以及H3K4me3擦除的阻滞。
本研究通过对小鼠早期胚胎发育进行代谢组学与转录组学的研究,系统绘制了哺乳动物早期胚胎发育的代谢重塑和代谢调节的过程。研究结果将有助于我们进一步了解早期胚胎发育的代谢调节的过程,另外,也有助于增进对体外培养胚胎的营养条件如何影响胚胎发育的认识,从而为未来提升体外受精和胚胎培养等人工辅助生殖等关键技术的效率提供新的知识。

图5 小鼠着床前胚胎发育过程中的代谢重塑。
浙江大学的博士生赵静,清华大学的博士生姚珂,浙江大学的博士后余华、博士后张玲、博士生徐雨雁是文章的共同第一作者。浙江大学的张进研究员和清华大学的胡泽平研究员是文章的共同通讯作者。研究得到了梅奥诊所Hu Li、清华大学颉伟、浙江大学傅旭东、范衡宇、张丹、徐鹏飞、叶存奇、华东师范大学赵玉政、复旦大学叶丹等国内外课题组的支持。该项研究还得到了科技部“干细胞研究与转化”“发育编程及其代谢调节”重点专项、国家自然科学基金/浙江省自然科学基金、浙江大学医学中心/良渚实验室和浙江大学医学院附属第一医院的支持。
张进课题组长期从事代谢与干细胞命运方面的研究,实验室成立以来作为通讯作者在Nature Metabolism, Cell Metabolism, Cell Stem Cell, Nature Communication(accepted),Protein&Cell, Journal of Hematology&Oncology, Genome Biology, Molecular Therapy, Stem Cell Report等杂志发表文章十余篇。曾为Cell Stem Cell (2017), Cell Metabolism (2018)杂志的专栏撰写关于干细胞与胚胎代谢方面的综述与未来研究展望。

实验室目前的研究方向包括早期胚胎发育代谢,衰老代谢,以及将代谢调控应用于工程化改造干细胞分化免疫细胞如Macrophage/NK的策略中。详细信息请见实验室网站https://person.zju.edu.cn/zhangstemcell。实验室在以上方向长期招聘博士后和特聘研究员/副研究员。如有意向加盟请联系zhgene@163.com。
参考文献
1. Xia, W. and W. Xie, Rebooting the Epigenomes during Mammalian Early Embryogenesis. Stem Cell Reports, 2020. 15(6): p. 1158-1175.
2. Teslaa, T. and M.A. Teitell, Pluripotent stem cell energy metabolism: an update. EMBO J, 2015. 34(2): p. 138-53.
3. Zhang, J., et al., LIN28 Regulates Stem Cell Metabolism and Conversion to Primed Pluripotency. Cell Stem Cell, 2016. 19(1): p. 66-80.
4. TeSlaa, T., et al., alpha-Ketoglutarate Accelerates the Initial Differentiation of Primed Human Pluripotent Stem Cells. Cell Metab, 2016. 24(3): p. 485-493.
5. Zhang, J., et al., Metabolism in Pluripotent Stem Cells and Early Mammalian Development. Cell Metab, 2018. 27(2): p. 332-338.
6. Wang, C., et al., Reprogramming of H3K9me3-dependent heterochromatin during mammalian embryo development. Nat Cell Biol, 2018. 20(5): p. 620-631.
7. Agathocleous, M., et al., Ascorbate regulates haematopoietic stem cell function and leukaemogenesis. Nature, 2017. 549(7673): p. 476-481.
8. Ye, D., K.L. Guan, and Y. Xiong, Metabolism, Activity, and Targeting of D- and L-2-Hydroxyglutarates. Trends Cancer, 2018. 4(2): p. 151-165.
9. Chung, C., et al., Integrated Metabolic and Epigenomic Reprograming by H3K27M Mutations in Diffuse Intrinsic Pontine Gliomas. Cancer Cell, 2020. 38(3): p. 334-349 e9.
10. Xu, W., et al., Oncometabolite 2-hydroxyglutarate is a competitive inhibitor of alpha-ketoglutarate-dependent dioxygenases. Cancer Cell, 2011. 19(1): p. 17-30.
11. Losman, J.A., et al., (R)-2-hydroxyglutarate is sufficient to promote leukemogenesis and its effects are reversible. Science, 2013. 339(6127): p. 1621-5.
12. Qing, Y., et al., R-2-hydroxyglutarate attenuates aerobic glycolysis in leukemia by targeting the FTO/m(6)A/PFKP/LDHB axis. Mol Cell, 2021. 81(5): p. 922-939 e9.
13. Tyrakis, P.A., et al., S-2-hydroxyglutarate regulates CD8(+) T-lymphocyte fate. Nature, 2016. 540(7632): p. 236-241.
14. Odet, F., et al., Expression of the gene for mouse lactate dehydrogenase C (Ldhc) is required for male fertility. Biol Reprod, 2008. 79(1): p. 26-34.
15. Teng, X., et al., Lactate Dehydrogenase C Produces S-2-Hydroxyglutarate in Mouse Testis. ACS Chem Biol, 2016. 11(9): p. 2420-7.