2022年9月5日,浙江大学欧阳宏伟团队在Nature Communications在线发表了题为“Msx1+ stem cells recruited by bioactive tissue engineering graft for bone regeneration”的研究论文。该文首次报道了负载神经营养补充剂(NSs)的组织工程骨移植物通过扩增损伤组织驻留Msx1阳性骨骼干细胞(SSCs),促进了临界尺寸颅骨缺损的全层再生。
原文链接:https://www.nature.com/articles/s41467-022-32868-y

损伤在临床上很常见,而临界尺寸的骨缺损通常无法自愈。目前此类缺损的临床治疗“金标准”仍然是基于自体/同种异体骨、或人工骨的移植。然而,这一方案存在供体限制、免疫排斥、感染风险和骨整合不良等局限性,最终由于异质性或瘢痕性再生、骨延迟愈合甚至不愈合而导致二次手术。尽管目前基于生物活性材料和干细胞移植的再生策略层出不穷,对于临界尺寸颅骨缺损来说,其全层结构和功能的重建仍然存在挑战。
一种新兴的策略是通过原位递送可溶性生长因子招募或激活内源性干/祖细胞以实现更直接有效的靶向组织修复。事实上,利用内源性干细胞促进组织再生已得到广泛研究,可以避免外源性干细胞移植所需的复杂提取、纯化、扩增和质量控制等过程。然而,骨再生过程中的体内干/祖细胞的组成是高度异质性的,通过可溶性生长因子原位招募具有成骨潜力的特定干/祖细胞亚群的生物医学工程策略仍然具有挑战性。
本研究开发了一种含NSs的3D打印水凝胶支架原位细胞培养系统,在体外促进了间充质干细胞 (MSCs) 的强劲扩增,并成功实现了体内临界尺寸颅骨缺损的全层再生(上下两层皮质骨板和中间一层松质骨/骨髓腔)。通过单细胞 RNA-Seq 分析,本研究发现在骨损伤修复过程中特定的组织工程移植物调控特定再生细胞亚群图谱。进一步数据分析发现,含 NSs 的原位培养系统局部扩增了 Msx1+ 骨骼干细胞 (SSCs) 亚群,并结合拟时间分析与谱系追踪实验揭示了其通过软骨内成骨途径促进高效骨愈合。此外,这种含有 NSs 的水凝胶支架培养系统具有高度的生物相容性,可通过标准生产工艺进行量化生产,并具有一定的临床应用潜力。
本团队首先基于前期研究开发的数字光处理(DLP)打印技术平台,构建了负载NSs的3D打印水凝胶支架干细胞培养体系。体外实验结果表明,该负载NSs的细胞培养体系不仅可以强劲地扩增MSCs,而且扩增的细胞能更快地启动成骨分化、在成熟期显著地增强成骨分化(图1)。从而,这些发现为内源性干细胞的原位扩增和成骨分化提供了一定的理论基础。

图1 含NSs的3D打印水凝胶支架体系可增强MSC的体外扩增和成骨潜力
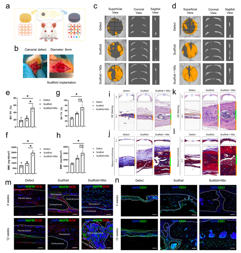
为了评估该3D打印生物活性移植物局部递送NSs促进原位骨损伤再生的潜力,团队研究人员评估了其原位移植后对临界尺寸骨缺损全层再生的疗效。体内实验结果表明,NSs的局部递送显著恢复了缺损原位颅骨组织的全层结构完整性并促进了功能性再生(图2)。

图2 移植含NSs的3D打印水凝胶支架体系促进临界尺寸颅骨缺损的全层再生
基于单细胞 RNA-Seq 分析,该研究发现在骨损伤修复过程中特定的组织工程移植物调控特定再生细胞亚群图谱(图3),这一发现为骨缺损的修复提供了合理的细胞机制。

图3 四类再生细胞群在骨再生过程中受到含NSs原位培养系统的差异调节
值得注意的是,细胞构成比例结果与体内修复样本组织切片染色结果显示,该含NSs的原位细胞培养系统局部植入在骨修复过程中极大程度地扩增了 Msx1+ 骨骼干细胞 (SSCs) 亚群(图4和图5)。此外,分化轨迹显示 Msx1+ SSC2 在本研究中经历了软骨内途径的分子特征,连同谱系追踪结果,研究发现Msx1+ SSC2 获得了骨损伤高效修复的软骨内成骨能力,而不是经典理论认为的直接膜内成骨。

图4 含NSs原位培养系统差异性调节骨修复过程中骨骼干/祖细胞的成骨分化

图5 含NSs原位培养系统在骨修复过程中原位扩增Msx1+ SSCs 亚群
综上所述,本研究设计了一种通过体内细胞培养系统局部移植扩增内源性骨骼干细胞亚群用于骨再生的新策略。通过构建含NSs的原位培养系统局部扩增Msx1 阳性骨骼干细胞亚群有利于缩短组织修复时间和提升骨缺损的修复能力,能实现更有效的骨再生。本研究还阐明了关键骨骼干细胞亚群及其在骨愈合过程中的多样性成骨调控机制,为大面积骨缺损的快速再生提供了单细胞水平的理论。
浙江大学基础医学院博士后张显著为本文的第一作者,医学院2017级本科生蒋炜和2021级博士生谢畅为本文的共同第一作者,通讯作者为浙江大学欧阳宏伟教授。本研究得到了国家重点研发计划和国家自然科学基金等项目的资助。