2023 年5月10日,浙江大学医学院脑科学与脑医学学院高志华教授团队在Current Biology在线发表题为“Microglia modulate general anesthesia through P2Y12 receptor”的研究论文。该研究首次揭示了小胶质细胞通过P2Y12R介导的信号通路在调控全身麻醉中的作用,进一步拓展了小胶质细胞的新功能。

全身麻醉(General anesthesia, GA)诱导可逆的意识和痛觉丧失,被广泛应用于现代外科学手术及相关医学检查,极大地缓解了病患痛苦。尽管全身麻醉在医学的使用已有170年历史,其神经生物机制仍未完全阐明。已知全身麻醉药物主要通过作用于神经元上的相应受体,如GABAA、NMDA、β2A受体等,诱发脑内神经元的普遍地低活动状态,因此有关麻醉相关的机制研究一直以来都主要聚焦于神经元。
小胶质细胞是脑内主要的免疫和稳态调控细胞,除了免疫应答功能外还具有重要的神经调控作用。近期有研究发现,进入全身麻醉后,脑中小胶质细胞呈现出更加活跃的状态,表现为突起的活动范围扩大、运动速度提高等。然而,在全身麻醉状态下,小胶质细胞参与发挥怎样的功能知之甚少。
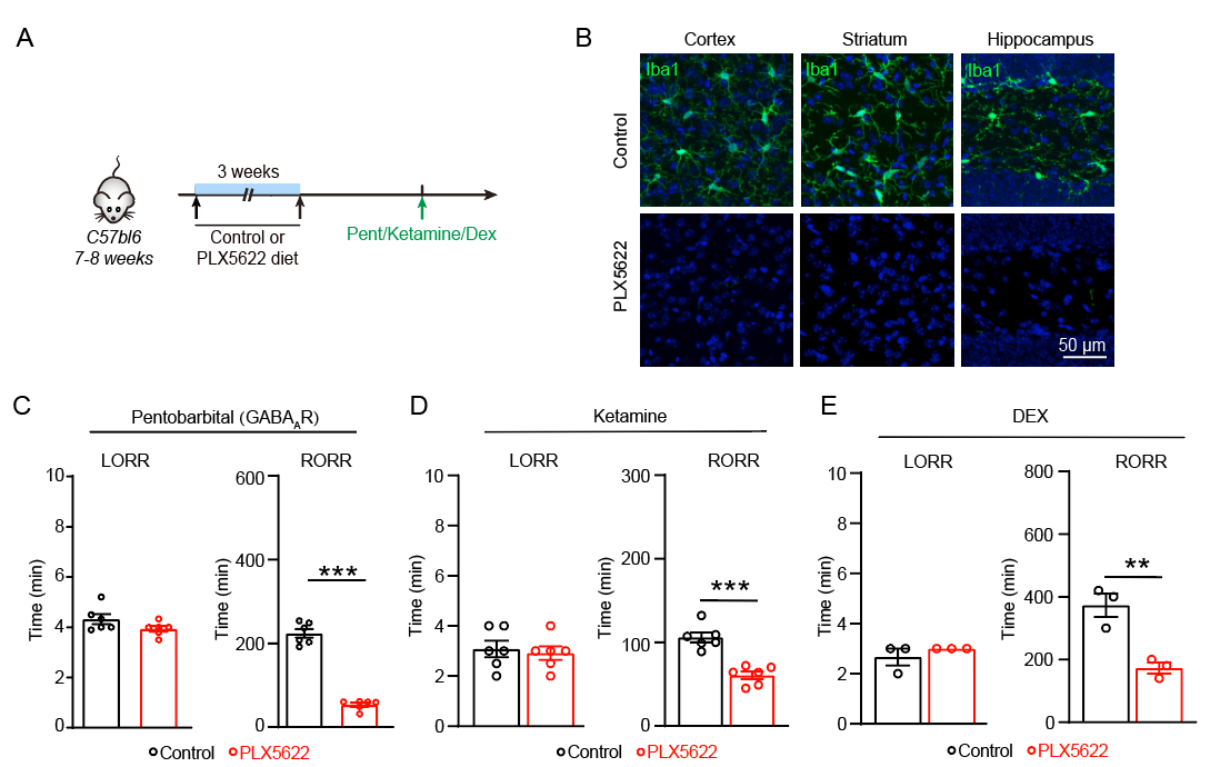
在本研究中,团队研究人员利用集落刺激因子1受体(Colony stimulating factor-1 receptor,CSF1R)的抑制剂清除脑中小胶质细胞后,发现缺失了小胶质细胞的小鼠会提前从麻醉中苏醒(图1)。进一步结合脑电记录和翻正反射等分析方法发现,小鼠缺失小胶质细胞后,对全身麻醉剂的敏感性降低,表现为麻醉深度的降低和提前苏醒(图1)。

图1.小胶质细胞清除促进小鼠从全身麻醉中苏醒
除意识丧失,全身麻醉还伴有镇痛作用和机体核心温度的降低。团队成员使用小剂量氯胺酮进行镇痛实验,发现小胶质细胞的清除显著削弱了小剂量氯胺酮的镇痛效果、以及缓解全身麻醉诱导的核心温度降低现象(图2)。

图2.小胶质细胞清除降低麻醉的镇痛效果及核心温度降低现象
研究人员进一步通过药理阻断和基因敲除手段发现小胶质细胞特异性表达的P2Y12受体是小胶质细胞调控麻醉的关键靶点,阻断或敲除P2Y12受体也会显著减轻小鼠对麻醉的敏感性,加速麻醉苏醒。该工作首次发现小胶质细胞是全身麻醉的重要参与者,丰富了小胶质细胞在非病理条件下的新功能,从不同角度揭示了全身麻醉新的神经调控机制,并鉴定了参与全身麻醉的重要新型分子靶点,具有重要的临床意义(图3)。

图3.模式图
浙江大学脑科学与脑医学学院高志华教授和段树民院士为本文共同通讯作者;浙江大学双脑中心曹克磊博士为第一作者,邱礼耀博士为共同第一作者,此外博士生陆轩、吴炜滢、胡亚玲、蒋超、罗宇翔、王芳,本科生赵予晴、王泽玺等也做出重要贡献。研究工作得到浙江大学脑科学与脑医学学院徐晗教授和马欢教授、浙江大学系统神经与认知科学研究所奚望教授、复旦大学张智教授、南昌大学彭吉云教授、杭州城市大学曾玲晖教授等合作者的大力支持。本课题受科技创新2030-“脑科学与类脑研究”重大项目、国家自然科学基金、浙江省“高层次人才特殊支持计划”等资助。
博士后招聘
招聘启事:
高志华课题组致力于脑病的神经内稳态调控机制研究,在解析神经-免疫-内分泌调控的生理病理作用等方向上取得了一系列优秀的成果。近5年在Nature Metabolism, Neuron, Brain, Current Biology, JCI Insight, Cell Reports等学术期刊上发表多篇高质量学术论文。课题组位于浙江省重要生命健康科创平台—良渚实验室。因研究拓展需要,诚聘神经生物学、细胞代谢、感染免疫等领域博士后1-2名。岗位要求:近3年内获博士学位,对科学探索有浓厚兴趣和创新思维,有较强的独立科研工作能力,富有团队合作精神。实验室提供优良的工作环境、科研平台和竞争性薪酬。详细招聘信息见:https://person.zju.edu.cn/zhihuagao#719408
简历投递:
有意向者请将个人简历和1-2篇代表作发送至zhihuagao@zju.edu.cn,题目请标注博士后应聘。

课题组合影