磷是生物体内ATP、磷脂和核酸等重要生物大分子的组分,参与多种重要生物途径,是植物生长发育必须的大量营养元素。液泡储存了植物细胞中95%以上的磷,对于控制细胞磷稳态具有重要作用。SPX-MFS家族是植物细胞中磷酸盐(Pi)输入液泡的转运蛋白,在磷充足条件下通过向液泡内转运Pi,进而在液泡中贮藏Pi,维持胞质中Pi浓度的稳定。在低Pi条件下,植物下调SPX-MFS的功能以减少Pi向液泡内的转运,从而更好地适应缺磷环境。水稻中SPX-MFS的表达在转录水平受环境磷浓度影响不大,推测其表达调控以翻译后调控为主。作为液泡膜定位蛋白,SPX-MFS蛋白如何实现其向液泡膜分选转运是翻译后调控的重要环节,目前尚不清楚其调控机制。
2023年7月,浙江大学生命科学学院寿惠霞课题组在Molecular Plant 发表了题为“Phosphate-dependent regulation of vacuolar trafficking of OsSPX-MFSs is critical for maintaining intracellular phosphate homeostasis in rice”的研究论文。揭示了水稻中液泡Pi转运体OsSPX-MFSs的蛋白分选与转运受到细胞质内Pi浓度调控的分子机制。

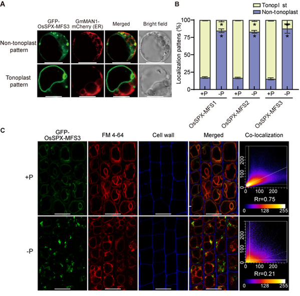
前期研究表明,SPX-MFS定位于液泡膜上。本研究发现当环境磷不足时,水稻中三个液泡Pi转运体OsSPX-MFS1、2、3的蛋白定位均出现了点状分布 (图1),表明该蛋白向液泡膜的分选过程受阻。运用多种细胞器分子标记以及蛋白分选化学抑制剂处理,课题组明确了OsSPX-MFS在低磷条件下主要定位于液泡前体。

图1. 低磷条件下OsSPX-MFSs液泡膜定位受到抑制
为了深入研究OsSPX-MFS蛋白的转运与调控机制,课题组通过酵母分裂泛素文库筛选OsSPX-MFS的互作蛋白,发现并验证了SYP2亚家族的OsSYP22是OsSPX-MFS的互作蛋白。OsSYP22属于Qa-SNARE,主要介导膜泡、液泡前体与液泡之间的融合以及液泡蛋白的转运定位。研究发现,OsSPX-MFS的液泡膜定位依赖于其与OsSYP22之间的蛋白相互作用。在OsSYP22-ND显性抑制突变体的中,OsSPX-MFS的液泡膜定位受到抑制,蛋白大量滞留于液泡前体。进一步研究表明,OsSYP22可以正向调节水稻液泡Pi的储存。在低Pi条件下OsSPX-MFS与OsSYP22的相互作用被抑制,造成了OsSPX-MFS3滞留在液泡前体中,不再向液泡内转运磷。
进一步研究发现,OsSPX-MFS是通过其SPX结构域感受细胞磷浓度进而改变其液泡膜定位。通过结构模拟与蛋白互作分析发现,在环境磷充足的条件下,SPX结构域通过与细胞中的InsPs互作,释放MFS结构域,进而MFS结构域与OsSYP22蛋白互作,使SPX-MFS蛋白向液泡膜转运,从而实现磷酸盐在液泡中的贮藏(图2)。在缺磷条件下,由于缺乏InsPs, SPX结构域与MFS结构域紧密结合,抑制了SPX-MFS与OsSYP22蛋白之间的互作,造成SPX-MFS蛋白在液泡前体中的滞留。

图2. OsSPX-MFSs磷酸盐浓度依赖的蛋白转运调控机制示意图
综上,本研究表明OsSPX-MFS中的SPX结构域具有感知细胞内Pi水平并调控了自身蛋白定位的功能;揭示了水稻中SPX-MFS蛋白的分选途径以及Pi依赖的调控机制,研究成果有助于我们进一步理解植物磷酸盐稳态的调控机制,为磷高效作物遗传改良提供理论依据。
浙江大学生命科学学院博士后郭润泽为本文第一作者,该校博士毕业生张琦(现为之江实验室博士后)和科研助理钱坤为共同第一作者,浙江大学寿惠霞教授为论文通讯作者。浙江大学James Whelan教授、毛传澡教授,王勇研究员参与了论文研究、撰写和讨论。该研究得到国家科技部重点研发项目、国家自然科学基金和教育部“111引智”计划的资助。
原文链接:https://www.cell.com/molecular-plant/fulltext/S1674-2052(23)00206-X