哺乳动物多巴胺能神经元在中枢神经系统中发挥着多种重要作用,包括对情绪的调节、奖赏感知以及运动控制等。已知多巴胺能神经元并不是均一的群体,其包括黑质多巴胺能神经元和中脑腹侧被盖区多巴胺能神经元两大类群体在内的多个细胞亚群。不同多巴胺能神经元亚群在面临遗传、环境、衰老等各种内外因素的刺激时表现出不同的敏感性,造成多巴胺神经元差异性损伤,临床上以帕金森病为典型代表。大量研究表明,帕金森病的一个典型特征是黑质多巴能神经元的大量选择性死亡,而中脑腹侧被盖区多巴胺能神经元则表现出明显的耐受性,但目前关于引发这种不同亚群易感性差异的作用机制还很不清楚。此外,这种多巴胺神经元易感性差异现象不仅发生在帕金森病人中,在啮齿类动物以及果蝇、斑马鱼等模式动物的帕金森病模型中也都存在,表明该机制具有物种保守性。因此,跨物种探究多巴胺能神经元亚群对应激刺激的差异性机制,对更深入地了解与多巴胺相关的神经功能和疾病机制具有重大意义。
2023年9月20日,浙江大学基础医学院/附属第四医院杨巍课题组联合浙江大学脑科学与脑医学学院康利军和澳门大学中华医药研究院苏焕兴团队在神经科学经典期刊Progress in Neurobiology发表了题为“TRPM2 as a conserved gatekeeper determines the vulnerability of DA neurons by sensing ROS and calcium dyshomeostasis”的研究论文,揭示了瞬时受体电位M2型通道(以下简称为TRPM2)通过介导活性氧感知和钙稳态失衡引起多巴胺能神经元损伤,从而发挥作为多巴胺能神经元易感性“守门员“的作用,为今后针对多巴胺能神经元相关的研究和疾病(如帕金森病等)提供重要依据。

首先,通过对单细胞组学数据和帕金森病人表达谱数据库的分析,该研究发现,TRPM2在易感多巴胺能神经元亚群中呈现明显的高表达,其表达水平在帕金森病人以及帕金森小鼠模型中与年龄也呈现明显的正相关(图1)。

图1 TRPM2在易感多巴胺能神经元亚群中高表达
为探究TRPM2是否能介导多巴胺能神经元的易感性,该研究将人源TRPM2引入秀丽隐杆线虫这种模式动物中,发现TRPM2过表达能选择性引发线虫ADE和PDE多巴胺能神经元亚群变性死亡,而另一类多巴胺能神经元亚群CEP则不受影响(图2)。

图2 TRPM2过表达引起线虫ADE多巴胺能神经元选择性死亡
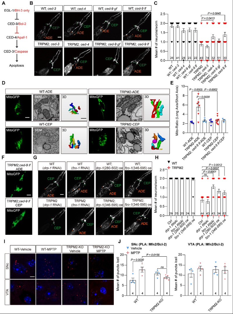
进一步研究发现,在ADE神经元中,PARP-1/PARG-1偏好性地介导了TRPM2的配体ADPR的生成从而激活TRPM2(图3),引起钙离子稳态失衡和活性氧产生并引发CED-9/FZO-1互作,进而介导线粒体过度融合和功能障碍(图4),该通路是导致ADE选择性死亡的关键。该机制在帕金森小鼠黑质多巴胺能神经元选择性丢失过程中保守存在(图4)。

图3 ADE多巴胺能神经元中PARP-1/PARG-1通过生成ADPR选择性激活TRPM2

图4 Mfn2/Bcl-2(即线虫FZO-1/CED-9)引发线粒体过度融合导致易感多巴胺神经元死亡
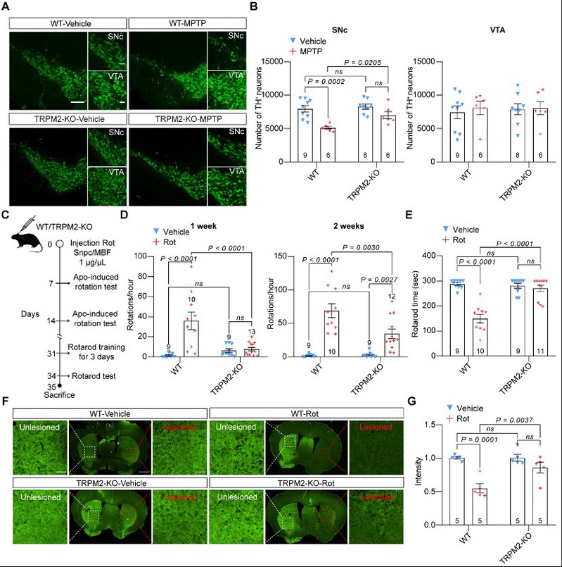
此外,在小鼠帕金森病模型中,该研究也发现TRPM2敲除能够有效减轻黑质多巴胺能神经元选择性丢失,逆转帕金森小鼠运动行为缺陷(图5),明确TRPM2有望成为治疗帕金森病的潜在靶点。

图5 TRPM2介导小鼠中黑质多巴能神经元的易感性
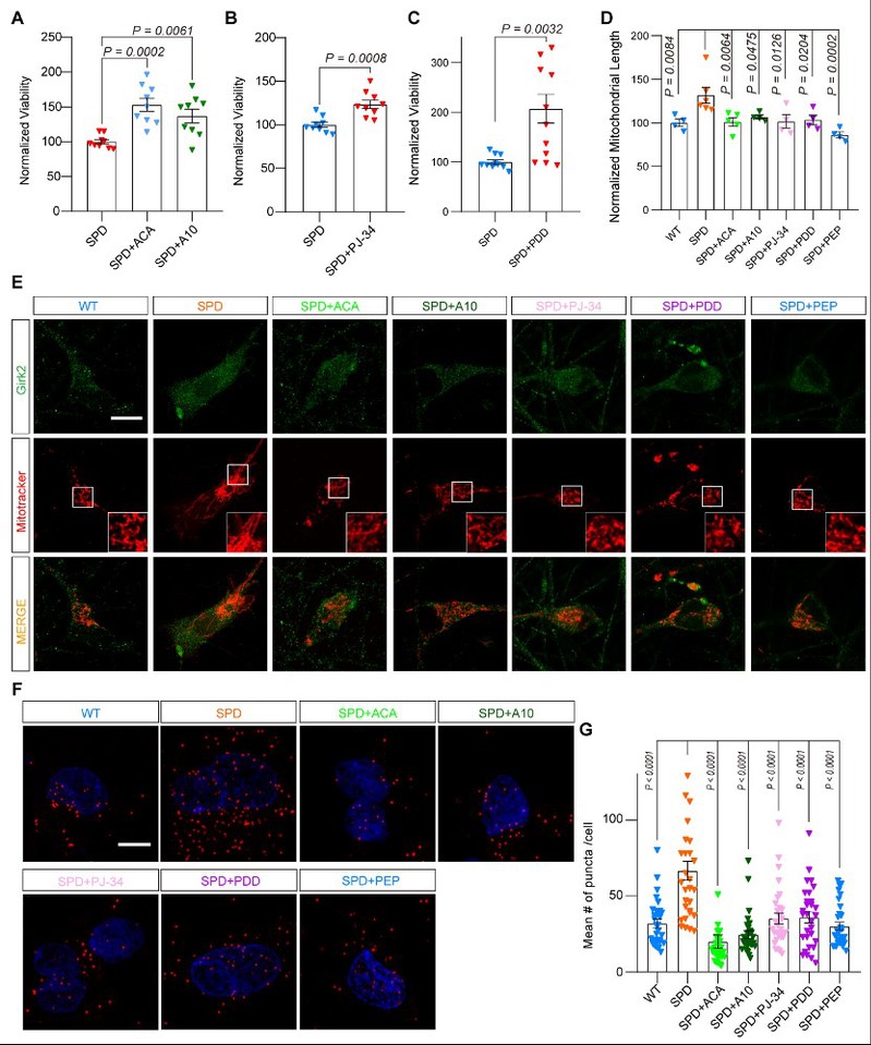
为了进一步验证线虫中发现的TRPM2通路分子机制是否在帕金森病人中具有保守性,该研究选取了正常人和散发性帕金森病患者来源的诱导多能干细胞分化的多巴胺能神经元进行试验。结果发现,相较于正常人,帕金森病人来源的分化多巴胺能神经元呈现出明显的细胞活力下降,钙稳态失衡以及线粒体过融合聚集等现象(图6)。使用TRPM2抑制剂、PARP1抑制剂、PARG抑制剂以及靶向Bcl-2/Mfn2互作位点的多肽干预处理均能抑制Bcl-2/Mfn2的互作水平,并逆转线粒体过融合和钙稳态失衡,从而改善多巴胺能神经元存活水平(图6)。

图6 抑制TRPM2激活通路显著减轻帕金森病人多巴胺能神经元损伤
综上,该研究发现TRPM2在易感多巴胺能神经元亚群中选择性激活是导致易感性多巴胺神经元死亡的关键因素。TRPM2通过引发钙离子内流促使线粒体过度融合,进而引发线粒体通透性孔开放,最终导致多巴胺神经元死亡(模式图)。该研究不仅揭示了多巴胺神经元易感性的新机制,也提示针对TRPM2和Mfn2/Bcl-2互作开发候选药物是治疗帕金森病的新策略。

模式图 TRPM2通道通过活性氧感知和钙稳态调控多巴胺能神经元易感性
杨巍课题组叶培武,方秋园,胡徐庞和康利军课题组邹文娟为本文共同第一作者。浙江大学基础医学院/附属第四医院杨巍教授,浙江大学脑科学与脑医学学院康利军教授,澳门大学中华医药研究院苏焕兴教授为本文的共同通讯作者。研究获得国家自然科学基金重点项目、面上项目,国家重大新药专项等项目资助。该研究的开展得到了浙江大学医学院徐素宏教授、龚哲峰教授、罗建红教授、罗格斯大学潘平越教授、新乡医学院江林华教授、奥斯陆与阿克斯胡斯大学方飞教授、复旦大学脑科学研究院唐逸泉研究员等大力支持。同时感谢浙江大学医学院公共技术平台方三华,肖桂凤,林赵肖楠在荧光共聚焦成像方面,浙江大学冷冻电镜中心郭建胜在电镜成像方面为本研究提供帮助。
杨巍,浙江大学教授,博士生导师,浙江省杰出青年基金获得者,浙江大学医学院附属第四医院双聘教授。主要研究配体门控离子通道(TRPM2通道,NMDA受体和TRPV1通道等)门控调节及其介导生理病理功能,并针对这些靶点开发神经系统疾病等治疗药物。以通讯作者(含共同)身份在包括Nature Chemical Biology,PNAS,Cell Research,Nature Communications,Cell Reports,Small Methods,Particle and Fibre Toxicology和Journal of Medical Chemistry等国际知名杂志上发表学术论文60多篇,被权威期刊Nature, Science, Nature Review Neuroscience等引用2000余次。近年主持国家自然科学基金重点项目,科技部蛋白质重大研究计划子课题,国家重大新药专项子课题和浙江省杰出青年基金等十余项科研项目。杨巍课题组目前在膜蛋白细胞运输调节、神经系统疾病、线粒体自噬等方向招聘博士后及研究助理,详见实验室网站:https://person.zju.edu.cn/yangwei0219