2023年12月6 日,浙江大学生命科学学院生物物理研究所田兵教授、周如鸿教授和华跃进教授联合中科院化学所乔燕研究员在Nature Communications杂志在线发表题为“An inorganic mineral-based protocell with prebiotic radiation fitness”的研究论文,该研究提出了一种基于无机矿物质组装形成的具有电离辐射适应能力的原始细胞模型,揭示了由无机聚合物和寡肽分子或金属离子组装成的凝聚态液滴类细胞结构可能存在于原始地球,并通过该细胞模型中存在的一种非酶类抗氧化机制,在地球早期的极端环境中保护了其中生物活性分子免受辐射损伤,使早期生命的进化成为可能。匿名审稿人对文章高度评价,认为该工作在原始(人工)细胞研究领域向前迈出了重要的一步,同时具有更广泛科学意义上的影响力。论文被推选为Highlights论文,并受邀在Springer出版社、中国新闻社和科学网报道。

生命起源假说认为原始地球中的火山和深海烟囱是生命起源的重要场所之一,经历无机物转变为有机物,进而出现生物大分子和复杂组装体系,最终出现原始的生命体,并可能具有类凝聚液滴的结构。原始细胞被认为可能出现在早期极端环境下的地球,具有远高于目前地球环境的强辐射环境,而这种辐射环境可能会对活性生物大分子造成辐射损伤,不利于原始生命的出现与演化,然而有关原始细胞如何适应辐射胁迫环境及其机制仍为待解之谜。
本论文提出了一种由无机矿物质以及简单的生物分子组装而成的、具有辐射抗性的凝聚态液滴原始细胞模型(图1)。以往的文献报道中,原始火山活动可以将磷酸盐高温聚合生成一种极其简单的无机聚合物-多聚磷酸盐polyphosphate(PolyP),其可能比核酸和多肽出现得更早。本文研究表明,PolyP能够和在原始地质环境中如火山和深海地质中含有的二价金属离子通过液-液相分离作用形成凝聚态液滴,例如polyP-Mn液滴;同时PolyP也能与一些带正电荷的简单寡肽形成液滴,如polyP-RER液滴。

图1. 基于PolyP和简单寡肽分子、金属阳离子相分离组装而成的抗辐射凝聚态液滴原始细胞模型示意图
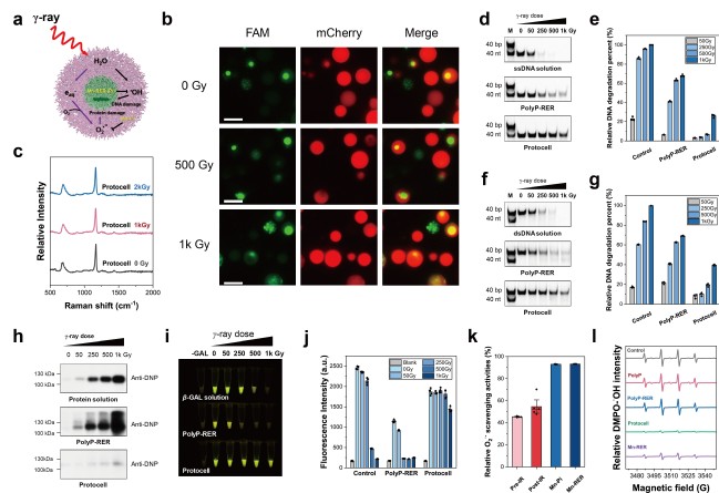
作者通过生物化学、计算生物学和光谱学等多种手段研究发现,polyP-Mn和polyP-RER液滴均能招募蛋白质,但对于核酸,两种液滴呈现不同的特性:polyP-RER能有效招募DNA,而polyP-Mn则不能。在伽马射线辐照条件下,polyP-RER液滴完全瓦解,同时其中的DNA和蛋白质均受到损伤和破坏;而polyP-Mn液滴不发生瓦解,其中的蛋白质没有受到明显的损伤。此外,发现polyP与其他金属离子形成的液滴如polyP-Fe,polyP-Ca和polyP-Mg不能保护内部的蛋白质,说明polyP-Mn液滴能作为一个抗辐射的原始细胞底盘。进一步发现,虽然核酸分子如DNA等不能被polyP-Mn吸收,但是招募了DNA的polyP-RER液滴能融合进入polyP-Mn凝聚液滴(“类细胞质”)中形成独立的“类细胞核”,组装形成了一种具有多相结构的原始细胞。辐射条件下该原始细胞能有效地维持其形态并保护核区,也保护了胞内的核酸和蛋白质免遭辐射产生的活性氧损伤从而维持其生物功能(图2)。作者进一步证明该原始细胞抗辐射机制是由于其内部的Mn2+能和游离的磷酸盐及短肽形成Mn-小分子抗氧化物,高效地清除活性氧自由基,从而保护了“类细胞核”和生物大分子。该研究提供了一种原始细胞模型和适应极端环境的可能机制,有助于解释原始细胞在极端环境出现及演化的过程,同时该原始(人工)细胞也在合成生物学生物反应器或药物递送系统等方面具有广泛价值。

图2. 伽马射线辐射暴露下原始细胞内Mn-小分子抗氧化物保护“类细胞核”和生物大分子
戴商博士为论文第一作者,博士生谢禛名、王斌强和叶芮为论文共同第一作者,田兵教授、周如鸿教授、华跃进教授和乔燕研究员为本文通讯作者。研究成果是逆境生物学、计算生物学和化学等研究领域的交叉成果,体现了多学科交叉研究的优势。这项工作得到了国家重点研发计划课题、国家自然科学基金、国家自主创新示范区上海张江重大专项、浙江大学上海高等研究院繁星计划基金等资助。
原文链接:https://doi.org/10.1038/s41467-023-43272-5