Immune cells in the brain chew up memories, a new study in mice shows.
In a new report entitled “Microglia mediate forgetting via complement-dependent synaptic elimination” in the Feb. 7 Science, researchers GU Yan and WANG Lang at Zhejiang University School of Medicine, describe a completely new way that the brain forgets.
That may sound like a bad thing, but forgetting is just as important as remembering. “The world constantly changes,” says Frankland, neuroscientist Paul Frankland of the Hospital for Sick Children Research Institute in Toronto, and getting rid of unimportant memories—such as a breakfast menu from two months ago—allows the brain to collect newer, more useful information.
Exactly how the brain stores memories is still debated, but many scientists suspect that connections between large groups of nerve cells are important. Most likely, forgetting involves destroying or changing these large webs of precise connections, called synapses, other lines of research have suggested. The new result shows that microglia, immune cells that can clear debris from the brain, affects the stability of synaptic connections within the neural circuits where memories are allocated.
Microglia are master brain gardeners that trim extra synapses away early in life, says GU. Because synapses play a big role in memory storage, “we started to wonder whether microglia may induce forgetting by eliminating synapses,” GU says.
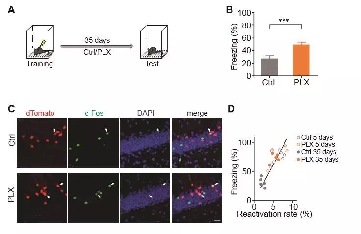
Gu’s team first gave mice an unpleasant memory: mild foot shocks, delivered in a special cage. Five days after the shocks, the mice would still freeze in fear when they were placed in the cage. But 35 days later, they began to forget and froze less often in the room.

Next, the researchers used a drug to get rid of microglial cells in some mice’s brains. Mice with fewer microglia froze more in the cage than those with normal numbers of microglia, indicating that those rodents held on to the scary memory. The same was true of mice with microglia that, thanks to a drug, were unable to gobble up synapses. Those mice also seemed to hold on to the memory, the researchers found.

The study also hints at which memories are particularly vulnerable. Scientists marked the nerve cells that stored the fearful memory with a glowing dye and gave the mice a drug that kept these memory-holding cells silent, unable to fire off signals. These unused, silent memories seemed to be more susceptible to microglia. That finding suggests that “less-revisited memories are easier to remove,” GU says.
The results come from one unique type of memory: a fearful one, and one that’s stored in the hippocampus. That brain structure is thought to be an early, temporary stop before memories move to longer-term storage. Researchers don’t yet know whether microglia would have a similar effect on memory-related synapses elsewhere in the brain. Microglial synapse-culling has been tied to the early stages of Alzheimer’s disease.
Also unclear is why some old memories—ones not recalled for years—survive. The related synapses may be extra durable, or maybe those memories are stored where microglia are less active, GU says. Or perhaps people do revisit these memories and keep them strong, even if they’re not aware of it.

(This news story is adapted from “Brain cells called microglia eat away mice’s memories” by Laura Sanders in Science News.)