Disc degeneration is a common pathology for various degenerative spinal disorders, characterized by nucleus pulposus (NP) cell senescence and extracellular matrix (ECM) degradation. However, effective treatments for disc degeneration are currently unavailable. Recently, Prof. WANG Yue from the First Affiliated Hospital, Zhejiang University School of Medicine (FAHZU) published an article in ACS Nano, entitled “A Redox Homeostasis Modulatory Hydrogel with GLRX3+ Extracellular Vesicles Attenuates Disc Degeneration by Suppressing Nucleus Pulposus Cell Senescence”. The study presents a novel approach to suppressing cell senescence and attenuating disc degeneration by regulating the redox balance of NP cells.

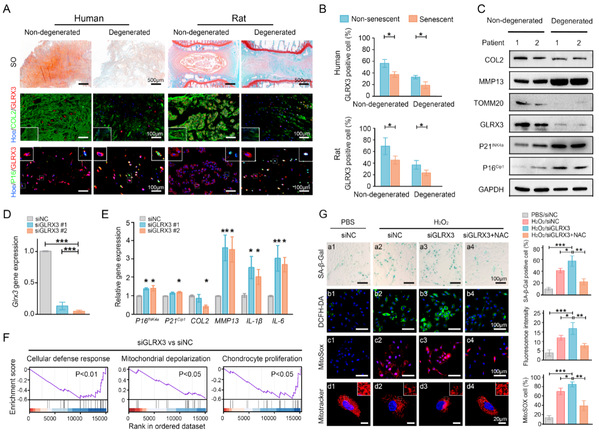
Growing evidence suggests that oxidative stress, a state in which intracellular reactive oxygen species (ROS) levels exceed physiological thresholds, may be the “chief culprit” leading to disc degeneration. The study demonstrates that the deficiency of the redox-regulating molecule GLRX3 leads to increased intracellular ROS and a subsequent senescent NP phenotype.

Fig. 1. The role of antioxidant molecule GLRX3 in the NP cell senescence of degenerated disc
Using a hypoxic preconditioning method, the team developed GLRX3+ mesenchymal stem cell-derived extracellular vehicles (EVs-GLRX3), which enhanced the cellular antioxidant defense. Replenishing EVs-GLRX3 can balance redox homeostasis and attenuate mitochondrial damage and, thus, alleviate NP cell senescence.

Fig. 2. EVs-GLRX3 prepared under hypoxic conditions protected NP cells from oxidative stress-induced mitochondrial dysfunction.
Furthermore, this study found EVs-GLRX3 were promising nanotherapeutics for replenishing GLRX3 in NP cells and were delivered using a GDC hydrogel with ROS scavenging and responsive properties to the disc for treating disc regeneration.

Fig. 3. Characteristics of the GDC@EVs-GLRX3 hydrogel system.
The developed GDC@EVs-GLRX3 is an injectable redox homeostasis modulatory hydrogel system, which exhibits high efficiency in decreasing local senescence state, and restoring the matrix deposition of NP cells via ROS microenvironment mitigation.

Fig. 4. GDC@EVs-GLRX3 hydrogel system ameliorated disc degeneration.
Overall, this work provides a proof-of-concept that an injectable redox homeostasis modulatory hydrogel system may have prophylactic and therapeutic potential for treating disc degeneration by attenuating NP cellular senescence.
More information: Ph.D. LIU Can, FAN Lei and GUAN Ming are the co-first authors of this article. Prof. WANG Yue, Prof. ZHOU Lei and Prof. YU Zhiqiang are the co-corresponding authors of this article
Source: The First Affiliated Hospital, Zhejiang University School of Medicine
Photo credit: the research team led by Prof. WANG Yue